Flujo de proceso de inspecciones y certificación

Flujo de proceso de inspecciones y certificación

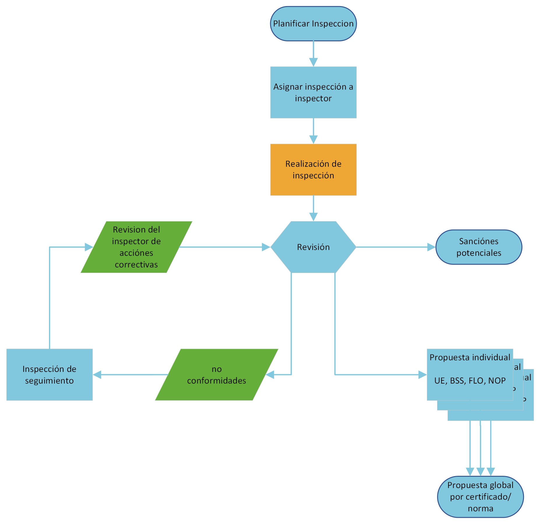
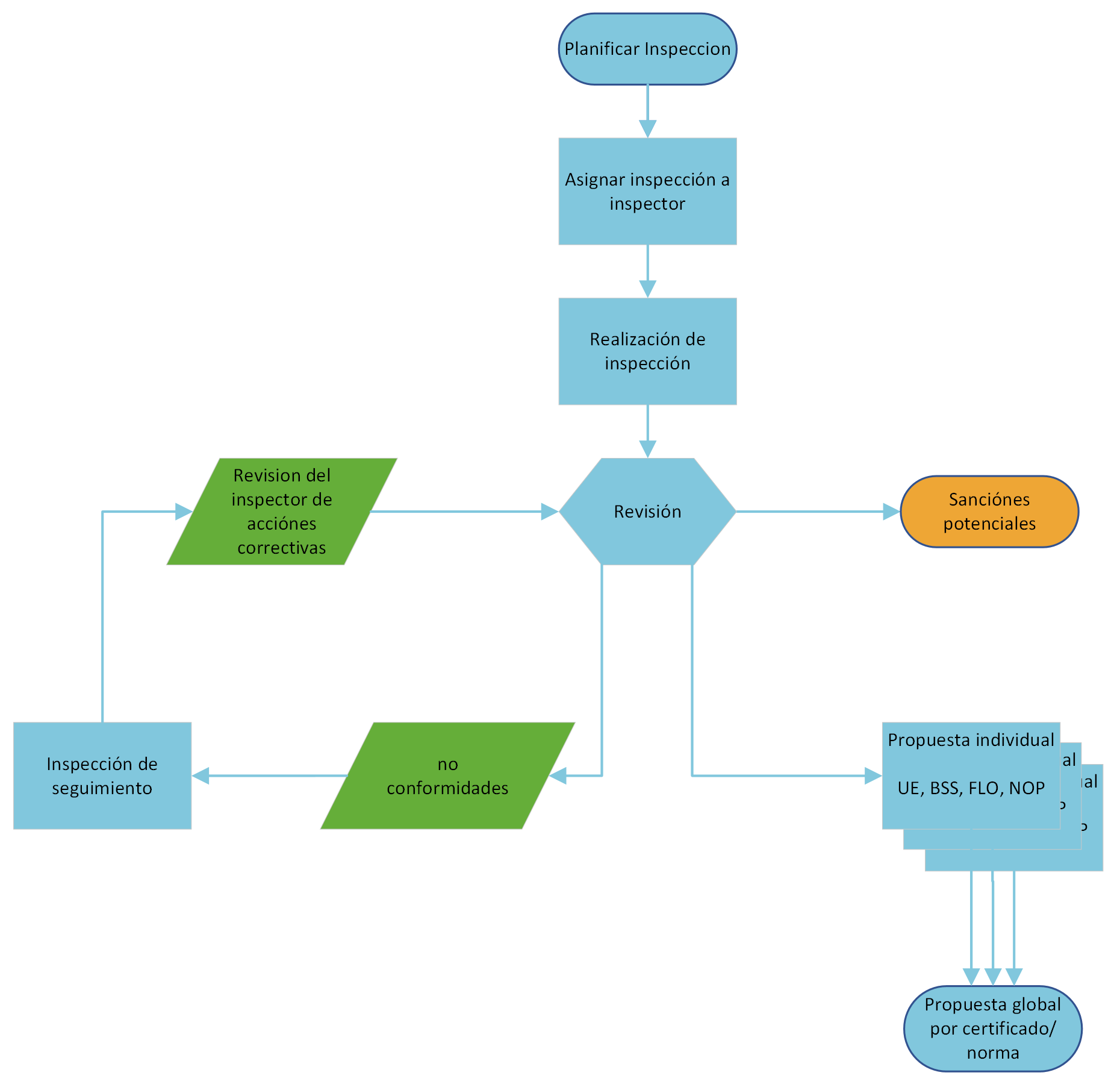
Planificar inspección

WEB: Solo un usuario con el rol de administrador puede planificar la inspección. Se define la prioridad y el cuestionario a realizar.



Asignar inspección a inspector

WEB: Luego un usuario con el rol de Encargado de inspecciones o un Administrador pueden asignar inspecciones a Inspectores.



Realización de inspecciones

APP: Una inspección es realizada en campo y el cuestionario pertinente se rellena.




Revisión

WEB: Se revisa la inspección del campo y se decide el próximo paso a tomar.



Inspección de seguimiento

APP: Para evaluar la resolución de no conformidades en campo. Esta inspección de seguimiento se vuelve a evaluar en la oficina.



Sanciones potenciales

WEB: Según el resultado de la revisión, un productor puede ser sancionado, ya sea exclusión o suspención.



Propuesta individual

WEB: Luego de una revisión exitosa de una inspección, se procede a crear una propuesta de certificación por cada productor. En esta propuesta se propone el estado de certificación de por cada norma/certificado al que aplica el productor.



Propuesta global

WEB: Al concluir con todas las propuestas individuales de un periodo de certificación, se procede a crear una propuesta global por cada norma/certificado, utilizando las propuestas individuales generadas. De este modo se generan reportes y se concluye con un periodo de certificación.






    • Related Articles

    • Como evaluar no conformidades y acciones correctivas?

      Términología Una No conformidad Puede requerir el cumplimiento de acciones correctivas Puede provocar una consecuencia, como la de-certificación, exclusión del grupo, etc. Una acción correctiva es algo que debe realizar el productor para resolver la ...
    • Preguntas a nivel de productor, unidad productiva y parcela

      Para entrar al módulo de las preguntas, se debe dar click en este símbolo. Las preguntas están divididas en 3 niveles, navegando por el menú mediante el botón hamburguesa se llega a ver los diferentes niveles: Productor: Las preguntas a este nivel ...
    • Como funciona "pausar y salir"?

      ¿Cómo funciona "Pausar y salir"? La función Pausar y salir te permite abandonar temporalmente una inspección y retomarla más tarde sin perder el progreso. Todo lo que hayas registrado hasta el momento se guarda automáticamente, incluyendo: Respuestas ...
    • Como realizar la reunión de cierre?

      La reunión de cierre es un paso fundamental en el que el inspector informa al productor sobre el resultado de la inspección y establece las acciones correctivas necesarias. Este proceso se realiza desde la aplicación móvil y requiere la ...
    • Como funciona el módulo de información en productor, unidad productiva y parcela?

      En la aplicación móvil, el módulo de información ? permite visualizar, agregar y editar información relacionada con diferentes niveles jerárquicos: Productor, Unidad Productiva y Parcela. Puedes navegar entre estos niveles utilizando el botón ...