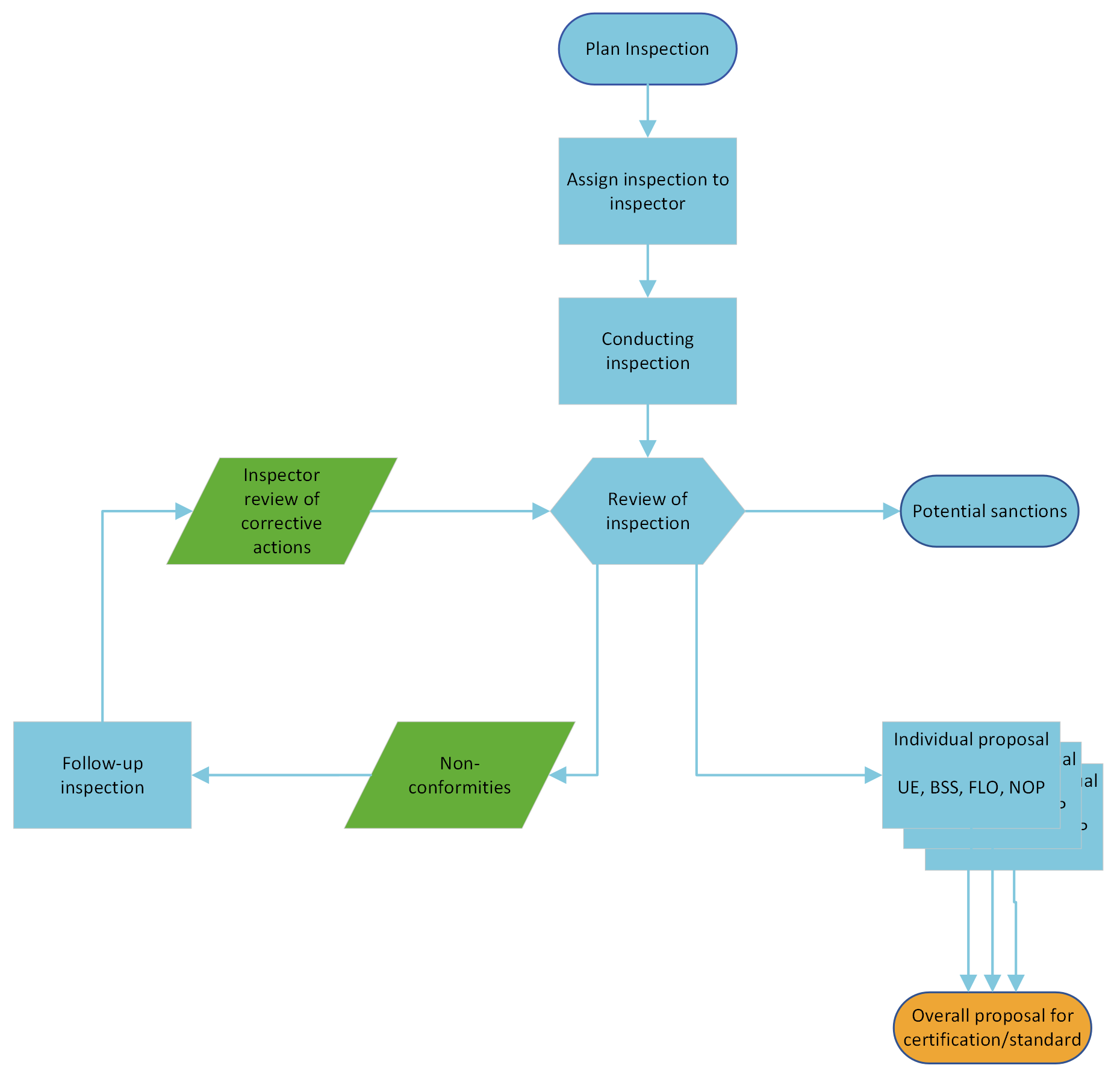
Process Flow of Inspections and Certification

Process Flow of Inspections and Certification

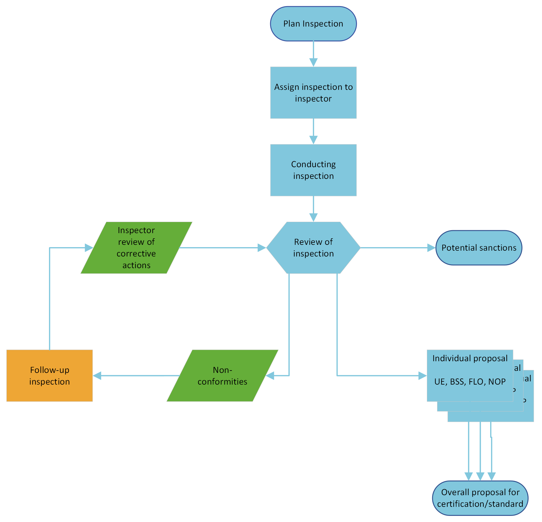
Setting Up Inspection

WEB: Only a user with the administrator role can plan the inspection. Priority and the questionnaire to be conducted are defined.



Assign Inspection to Inspector

WEB: Then, a user with the role of Inspection Manager or an Administrator can assign inspections to Inspectors.



Conducting Inspections

APP: An inspection is carried out in the field, and the relevant questionnaire is filled out.



Review

WEB: The inspection carried out in the field is evaluated, and the next steps will be decided.




Follow-up Inspection

APP: To evaluate the resolution of non-conformities in the field. This follow-up inspection is reviewed in the office.



Potential Penalties

WEB: Depending on the review outcome, a producer may face penalties, either exclusion or suspension.



Individual Proposal

WEB: Following a successful review of an inspection, an individual certification proposal is created for each producer. This proposal suggests the certification status for each standard/certificate applicable to the producer.



Global Proposal

WEB: At the end of all individual proposals during a certification period, a global proposal is prepared for each standard or certificate, using the previously generated individual proposals. This process generates reports and concludes the certification period.


    • Related Articles

    • How does the start page work?

      The initial screen of the app displays all the inspections assigned to the inspector. They are categorized by their status: Completed and Synced: These are inspections that are complete and synced to the web for review. Unplanned: These are ...
    • How to give necessary permissions to the abunda application

      When opening the app for the first time, you must select your preferred language: To ensure the abunda app works correctly, all necessary permissions must be granted. The app will request these permissions automatically. If you want to modify them ...
    • How do you navigate through the bottom bar in an inspection?

      In the mobile app, the bottom navigation bar has 4 main icons, representing different sections. Each one provides access to key functionalities during an inspection. Here’s how to use them: Information: Here you can register and view general ...